澳德华移民再次以高效专业服务创造佳绩!我们热烈恭贺旧政(资本投资者入境计划)客户黄先生及其受养人的香港投资移民续签申请,在递交后仅14天即成功获得香港入境事务处批准!此次极速获批,充分展现了澳德华团队在处理经典项目上的卓越效率与深厚经验。

案件亮点:14天极速获批
递交申请:2024年12月5日
收到获批:2024年12月19日
此次审批速度远超常规周期,不仅为客户及时延续了在港合法身份,更体现了入境处对本次申请材料完备性与合规性的高度认可。
获批通知核心要点
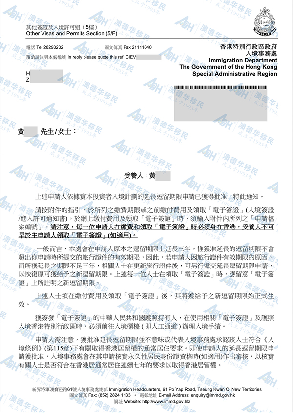
根据香港入境事务处发出的正式批准函,黄先生本次获批的核心内容包括:
延长逗留期限:依据原有计划,获批在港延长逗留期限。
电子签证领取:需按指引缴费并领取「电子签证」,新逗留期限自领取后正式生效。
后续永居权利:信中明确,此次续签批准不影响未来根据《入境条例》申请核实永久性居民身份证资格的审核流程。
专业护航,高效无忧
面对已关停的“旧政”申请,续签环节的严谨与专业尤为重要。澳德华团队凭借对“资本投资者入境计划”政策的透彻理解及30余年的丰富实操经验,为客户提供了精准的续签方案与文件指导,确保了申请一次成功,以惊人的速度完成审批。
为何选择澳德华处理香港移民续签?
经典项目专家:对已关停的旧政项目仍有大量成功续签及转永居案例,经验无可替代。
效率与质量并重:专业团队确保申请材料一次达标,力求最高效获批。
全周期规划:提供从首次申请、历次续签到最终转永居的全流程专业规划与服务。
老牌机构信誉:30余年品牌积淀,深谙香港移民政策变迁,服务稳定可靠。
如果您是香港旧政投资移民的持有人,正面临续签或规划转永居,欢迎联系澳德华。让我们以丰富的经验和专业的服务,为您及家人的香港身份保驾护航,直至成功获得永久居留权。
选择澳德华,为您稳妥接续香港身份的每一程。
(本文由澳德华移民编辑原创,转载请注明出处。)
澳德华移民顾问,24小时为您服务
澳德华提示:输入您的电话号码,点击按钮,澳德华顾问将给您回电,开启移民尊贵之旅。该通话对您完全免费,请您放心接听!您的电话号码仅做移民咨询使用,澳德华承诺将保护您的个人信息安全!澳德华优势
- 1. 澳德华成立于1993年,诚信与实力并行32年
- 2. 2004年国内早期、深圳较早推出美国投资移民项目
- 3. 成功推出近百个优质美国精品项目,总裁谢炎武精挑细选、亲赴美国考察
- 4. 21年美国移民历史,上千个成功案例,保障您的移民之路无忧
- 5. 专业的项目考察团队、顾问团队、文案团队助您美国“移路顺风”
-
24小时免费热线:400-700-8633
-
在线联系:澳德华移民专家
-
地址:深圳市福田区福华三路卓越世纪中心3号楼A座21层
-
传真:0755-82184204
-
电子邮件:zhi@adh.cn
澳德华移民,一个为客户提供移民、留学、定居、投资、劳务等信息的专业顾问公司
澳德华移民,致力于为客户提供美国移民优质方案,让客户移路顺风
澳德华移民,成立于1993年,专注移民32年,获得公安部颁发“因私出入境中介机构经营许可证”,
澳德华移民,老牌移民留学服务权威机构
澳德华移民官网: http://www.adh.cn/
澳德华全国服务热线:400-700-8633
你是否还想了解:加拿大移民、澳洲移民、希腊移民、新西兰移民





